体坛周报全媒体原创
日前,中国足协对在规定的第一个时间点未能完成欠薪清偿的球队进行了处罚。其中,包括在中超积分榜垫底的河北队。
近两个赛季,关于河北队的生存问题一度摆在台面上。而近日,河北队球员也先后在社交平台进行讨薪,甚至还在比赛场地拉起横幅。
而随着足协对河北队做出处罚,便让河北队陷入僵局。俱乐部发表声明称俱乐部按照要求补偿了欠薪总额的30%,并表示若愿意参赛的球员人数不足的话,球队将退出中超。而随之是球员也公开喊冤,称从未表示过退赛的意愿,一度又将皮球踢给了俱乐部。此前,河北队员就表示俱乐部对员工一直发放薪水,而有的球员却已经长达三年未领过薪水。
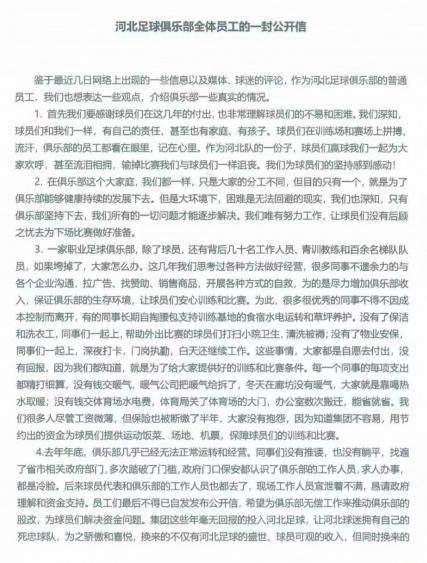
河北俱乐部的闹剧一直不断,就在河北队正在与天津津门虎进行中超第24轮比赛的时候,河北足球俱乐部全体员工又发表了一封公开信,表示理解球员们的不易与困难,但作为球队的一份子,工作人员有长期自掏腰包支持训练基地食宿水电运转和草坪养护,也有一人身兼几职,帮助球员做好后勤保障工作。并且,还在积极的与政府部门沟通,希望解决球员的薪资问题。最后,俱乐部员工还有些委屈的表示,俱乐部近些年来的付出,换来的不仅是河北足球的感恩、球员客观的收入,还换来了不解、指责、谩骂甚至对簿公堂,他们希望做人要先学会感恩……




